
* DISCLAIMER: This case study is intended solely for the use of hiring managers and other authorized personnel who are reviewing my portfolio for potential employment opportunities. The information contained herein is confidential and proprietary, and is shared with you under the condition that it will not be disclosed to any third parties or used for purposes other than the evaluation of my qualifications and suitability for the position in question.*
In May 2024, I joined Nkomor Healthcare as a UX Designer to assist in the development of two new website features. Nkomor Healthcare is dedicated to improving access to healthcare services in Ghana. I contributed to this mission by working on the development of two new website features: My Nurse and Nurse View". My Nurse allows patients to request nearby nurses for specific medical needs, while Nurse View allows Nurses to join Nkomor in providing nurse services to patients.
My role involved collaborating with a team of UX designers and developers to create a seamless and intuitive user experience.
The primary objective was to design and implement the "My Nurse" feature, which allows users to request nursing services for specific medical needs, such as administering injections or blood tests. This feature aims to make healthcare more accessible and convenient for users.
As a UX Designer, I was responsible for creating the Information Architecture, developing wireframes, converting them into high-fidelity mockups, and prototyping user flows. I collaborated with a team of designers, the CEO of Nkomor and developers to ensure a cohesive and functional design. Additionally, I helped bridge communication gaps between teams and stakeholders by hosting feedback meetings, design meetings, stakeholder calls and meetings with users.
Accessible Design, UX/UI Design, Prototyping
UX/UI Designer, Information Architecture, Prototyping
Figma, Illustrator


I joined the team in May 2024 and was introduced to their existing design system and team of UX designers. My initial task was to understand the project's goals and the "My Nurse" feature requirements.
The "My Nurse" feature is designed to help users request nearby nurses for specific medical needs, set appointments, submit payments, track the nurse's location, and rate their experience. This feature aims to streamline the process of receiving home healthcare services.
The primary objective was to design and implement the "My Nurse" feature, which allows users to request nursing services for specific medical needs. The goal was to expand the overall accessibility of nurses and healthcare services to residents in Ghana who often live far away from facilities, have limited payment options, and need care on a regular basis.
There are several Ghana residents who need a convenient option that allows them to access nurse services on a regular basis.
Many people have to travel extremely long distances to receive care, some of those residents do not have consistent access to transportation.
While some users have credit card information at the ready, others only use apps such as Paystack to complete payment for services.
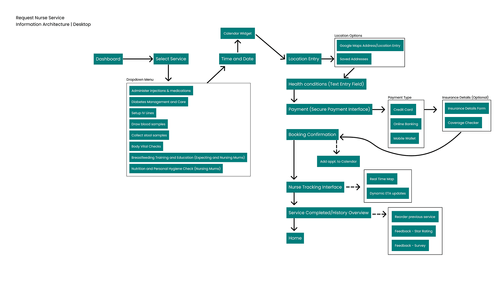
I developed the IA to describe the patient's journey from beginning to end, highlighting key features for patients to use. Using Figma, I created a visual representation of the user journey, ensuring that all necessary steps and interactions were clearly outlined.

After completing the IA, I worked with a design lead to create wireframes. The initial wireframes laid the foundation for the high-fidelity mockups that would later be developed.
I transformed the wireframes into detailed high-fidelity mockups. I suggested including a progress bar to indicate where users were in their journey and an appointment summary page to provide an overview of the appointment details and total cost.
During the design process, I noticed a gap in communication between the design team and stakeholders. Using my relationship building skills, I acted as the bridge between our CEO and the design team to ensure effective communication on design iterations, hosted meetings to deliver feedback and directives to designers on multiple projects, and was the first to speak up to share our progress. This led to clearer communication between stakeholders, test users, developers, and the design team as a whole.
I also provided design suggestions to enhance the user interface of the website and reinforce our design system, including adding notification dots for new patient requests and improving the overall design's spacing and font size.
I collaborated with Amogo, a developer based in Nigeria, to integrate the Paystack payment software into our design. This integration was crucial for enabling users to make payments seamlessly. We faced network difficulties due to Nigeria's infrastructure, which posed challenges for our collaboration. However, we overcame these issues by connecting with another developer who provided the necessary resources for the integration.
I worked on incorporating the Paystack payment system into our mockups, ensuring that the payment process was intuitive and secure for users.


I took the initiative to prototype user flows for both the "My Nurse" and Nurse View features. This involved creating interactive prototypes that demonstrated how users would navigate through the features.
To address challenges with standardizing frame sizes and implementing vertical scrolling, I created components for each page, such as headers, footers, and sidebars. This strengthened our design system and ensured consistency across pages.



My design colleague John and I produced prototype videos to walk developers through the user journey, providing them with a clear understanding of how each page should function. These videos were key in helping developers and stakeholders understand the purpose and definition of each page, and display how each user flow should look.
Now that the designs have been finalized, we will be preparing them to be handed off to developers. To ensure the product is the best it can be, I plan on staying in touch with Nkomor to engage in Quality Assurance sessions to ensure the new features are being implemented as the team envisioned. Once development and QA is completed, users will be able to test these features and provide feedback for further iterations.
During our testing phase, we encountered technical issues with the prototype's accessibility. To address this, I provided alternative links for users to test the prototypes later. The feedback collected was positive, with only minor changes suggested.
Through consistent communication and collaboration, I played a substantial role in designing and implementing features that enhance healthcare accessibility in Ghana. The "My Nurse" feature allows users to receive medical care at their preferred location, making healthcare more convenient and accessible. Nurses also benefited from the improved system, which provided a better way to manage patient requests and receive compensation for their services.
Working as a UX designer presented several challenges, including technical issues, language barriers, and motivating others. However, these experiences are common in UX roles and provided valuable learning opportunities. I became adept at troubleshooting design systems, using Figma effectively, and translating ambiguous requests from stakeholders into responsive designs.
My proactive mindset and willingness to voice questions, comments, and concerns enriched my experience. I provided actionable feedback, hosted meetings, set agendas, and regularly checked in on progress. Despite stepping into an impromptu leadership role, I adapted and thrived, contributing significantly to the project's success!